京政办发〔2016〕23号
各区人民政府,市政府各委、办、局,各市属机构:
经市政府同意,现将《北京市文化创意产业发展指导目录(2016年版)》印发给你们,请认真遵照执行。各有关部门要抓紧完善相关配套措施;各区政府要切实强化属地责任,结合实际抓好贯彻落实。
北京市人民政府办公厅
2016年5月12日
北京市文化创意产业发展指导目录(2016年版)
说明
为深入贯彻落实《京津冀协同发展规划纲要》及本市贯彻意见,有序疏解北京非首都功能,加快建设全国文化中心,努力构建高精尖文化产业,参照《北京市人民政府办公厅关于印发市发展改革委等部门制定的〈北京市新增产业的禁止和限制目录(2015年版)〉的通知》(京政办发〔2015〕42号),制定《北京市文化创意产业发展指导目录(2016年版)》(以下简称《目录》)。
一、编制体例
《目录》依据《文化创意及相关产业分类》(DB11/T 763-2015)编制,将文化创意产业各业态分为鼓励类、限制类和禁止类。其中,鼓励类为鼓励发展的业态,优先享受文化创意产业相关优惠政策;限制类业态在限定区域内或限定条件下不享受文化创意产业相关优惠政策,在限定区域和限定条件之外且符合首都功能定位的,可享受文化创意产业相关优惠政策;禁止类业态不享受文化创意产业相关优惠政策。
二、适用范围
(一)从事文化创意产业工作的相关单位须执行《目录》,北京市文化创意产业发展专项资金评审、使用须执行《目录》。
(二)新增固定资产投资项目,新设立或新迁入法人单位、产业活动单位、个体工商户须执行《目录》。在途项目、改造升级项目不适用《目录》。《北京市新增产业的禁止和限制目录(2015年版)》有更严格规定的,从其规定。国家法律、行政法规、国务院文件有专门规定的,从其规定。外商投资执行《外商投资产业指导目录》。
三、管理使用
(一)拟新增固定资产投资项目,拟新设立或新迁入法人单位、产业活动单位、个体工商户可对照《目录》进行自查。市、区两级相关项目审批主管部门,法人单位、产业活动单位、个体工商户注册登记主管部门,在履行办理程序时,须依据《目录》先予审查。
(二)《目录》由北京市文化改革和发展领导小组办公室负责解释。
(三)《目录》为2016年版,将根据相关法律法规和本市文化创意产业发展需要适时调整或修订。
(四)《目录》自印发之日起生效。
目录
一、鼓励类(44个)




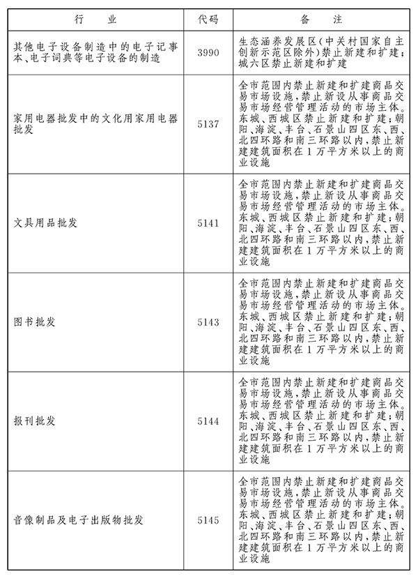
二、限制类(58个)







三、禁止类(20个)



注释
1.城六区
包括东城区、西城区、朝阳区、海淀区、丰台区、石景山区。
2.生态涵养发展区
包括门头沟区、平谷区、怀柔区、密云区、延庆区以及昌平区、房山区的山区部分。其中:昌平区划入生态涵养发展区的部分包括阳坊镇、流村镇、南口镇、十三陵镇、延寿镇、崔村镇和兴寿镇;房山区划入生态涵养发展区的部分包括长沟镇、青龙湖镇、阎村镇、河北镇、城关街道、周口店镇、韩村河镇、大石窝镇、张坊镇、十渡镇、蒲洼乡、霞云岭乡、南窖乡、佛子庄乡、大安山乡和史家营乡。
3.中关村国家自主创新示范区
根据《国务院关于同意调整中关村国家自主创新示范区空间规模和布局的批复》(国函〔2012〕168号),中关村国家自主创新示范区规划面积488平方公里,形成“一区十六园”的空间格局,包括海淀园、昌平园、顺义园、大兴-亦庄园、房山园、通州园、东城园、西城园、朝阳园、丰台园、石景山园、门头沟园、平谷园、怀柔园、密云园、延庆园。
4.中国(怀柔)影视产业示范区
中国(怀柔)影视产业示范区由国家新闻出版广电总局于2014年5月4日批复设立,规划面积18平方公里。其中,核心区以国家中影数字制作基地为核心,向东、向北扩展,占地面积5.6平方公里;拓展区辐射到北房、庙城等镇部分区域。
5.中国北京星光电视节目制作基地
中国北京星光电视节目制作基地由原国家广电总局于2009年11月授牌,位于大兴区西红门镇北兴路。
6.在途项目
指在《目录》发布前,有关审批部门已受理审批或办理完成审批的属于《目录》禁止和限制范围内的项目。在途项目不适用《目录》,但要结合疏解北京非首都功能的要求,根据项目进度,尽可能调整项目功能,优化建设方案。
7.改造升级项目
指通过产品质量提升、清洁生产改造、节能节水改造、功能疏解和产业转移等,在本市区域内不新增生产能力的固定资产投资项目。
8.扩建项目
指既有企业、事业单位,为增加产品生产能力而扩大生产规模的固定资产投资项目。